2025年2月挖掘机销售大增,产业回暖态势明显,未来可期
<线上配资平台>2025年2月挖掘机销售大增,产业回暖态势明显,未来可期线上配资平台>
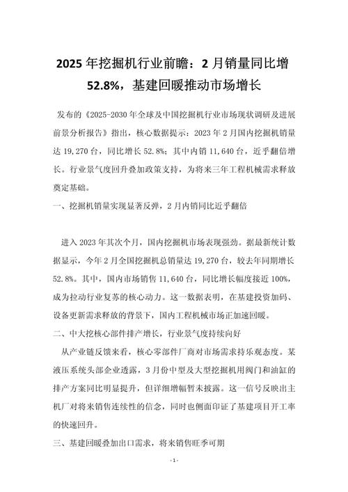
2025年2月销售各类挖掘机19270台,同比增长52.8%。
其中国内2月销售挖掘机11640台,同比+99.4%,装载机内销4505台,同比增长63%。
今年2月,挖掘机国内销量同比呈现近乎翻倍的高增长,工程机械产业复苏态势明显。
“展望2025年,国家相关政策有望进一步带动基建、采矿业投资加速。同时2025年2月挖掘机销售大增,产业回暖态势明显,未来可期,随着房地产行业逐步止跌回稳,对工程机械行业将产生促进作用。此外,大规模设备更新政策深度发力,机械代替人工程度加深,二手机转销海外促进流通领域正循环,这一系列因素将共同推动工程机械产业整体回暖。”3月17日,业内人士表示。

工程机械租赁与运营管理专家温志刚表示2025年上半年 工程机械行业上市公司 市盈率统计,乐观来看2025年上半年 工程机械行业上市公司 市盈率统计2025年2月挖掘机销售大增,产业回暖态势明显,未来可期,预计2025年挖掘机国内销量可能超14万台、增幅超35%。
智通财经APP获悉,中信建投发布研报称,1-2月挖机内销增长51%,非挖核心品种也有较好增长,内需复苏超预期2025年2月挖掘机销售大增,产业回暖态势明显,未来可期,3月上游零部件公司排产紧密,预计3月工程机械内销增长势头延续。
东吴证券发布研报称,国内非挖表现同样优异2025年上半年 工程机械行业上市公司 市盈率统计,认为2025年非挖回暖对国内主机厂的影响有望从利润拖累变成正向贡献,主机厂利润表现有望超预期。看好2025年工程机械行业国内外共振,挖机及非挖全面复苏,行业产能利用率明显复苏背景下主机厂利润有望超预期。
工程机械相关港股企业:
中联重科(01157)、中国龙工(03339)、第一拖拉机股份(00038)、三一国际(00631)、郑煤机(00564)、中国重汽(03808)、潍柴动力(02338)、森松国际(02155)等。
本文 线上配资平台 原创,转载保留链接!网址:http://wwww.zzockj.com/html/605.html
1.本站遵循行业规范,任何转载的稿件都会明确标注作者和来源;2.本站的原创文章,请转载时务必注明文章作者和来源,不尊重原创的行为我们将追究责任;3.作者投稿可能会经我们编辑修改或补充。











