劳动仲裁案件中,员工必知申请仲裁的六大风险点及如何避免?
<线上配资平台>劳动仲裁案件中,员工必知申请仲裁的六大风险点及如何避免?线上配资平台>
在劳动仲裁案件中离职存在风险点分析,劳动仲裁委和法院往往偏向劳动者会多一些,但现在有些地方经济压力明显,已经有不少仲裁庭逐渐偏向企业;
劳动者在申请劳动仲裁时千万不能掉以轻心,这六大风险只要踩中一个极大概率会败诉,找多厉害的律师也拉不回来!
今天来讲员工申请劳动仲裁必败的六大风险点该如何避免。

网剧《漫长的季节》
正 文
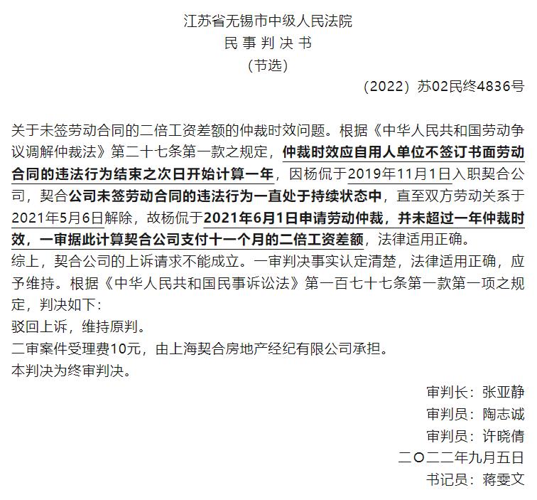
一、超过仲裁时效
一般的民事案件诉讼时效为 3 年,劳动仲裁时效只有 1 年;
比如离职已超过 1 年,除非有证据证明期间有催要过工资,否则 1 年前被拖欠的工资无法得到支持;
企业未跟员工签订书面劳动合同,最多可以要求企业支付 11 个月双倍工资差额,但过了仲裁时效部分的差额也将无法得到支持。

无锡市中院民事判决书(节选)
二、告错公司主体
有些老板玩套路让员工签空白的劳动合同,劳动合同上填的是 A 公司,实际工作却是在 B 公司,员工手里没有劳动合同所以就申请仲裁的 B 公司;
这时候不管是在哪个公司上班,一定要盯着发工资的公司申请劳动仲裁,公司提出是跟 A 公司签订的劳动合同,B 公司发的工资那就直接仲裁未签订劳动合同的双倍工资;
如果两个公司为母子公司或者总分公司或者共同实际控制人劳动仲裁案件中,员工必知申请仲裁的六大风险点及如何避免?,可以将 A B公司都列为被申请人一起仲裁;
注意:
劳动合同一定不能乱签,任何空白合同都不要签!

劳务派遣、劳务外包、非全日制用工方式对比 制图:翁兴怡
三、签了离职申请表
很多时候明明是公司单方辞退,人事却让填写“离职申请表”或“辞职申请书”,这时一定要注意离职原因,签字后被勾选成个人原因离职,再想推翻几乎不可能;
注意:
“辞职”和“辞退”完全是相反的意思,“离职”是中性词,一定要分清楚这之间的区别;
被公司辞退可以领取 N 或 N+1 经济补偿金,若违法辞退可以获得 2N 的经济赔偿金,并且离职后还能领失业金,主动辞职的话什么都没有!

苏州这边可以领 1733 - 2490 元/月的失业金,失业期间的医保由失业保险支付,如果自己交医保又是一笔很大的开支;

辞退补偿一览表 制表:翁兴怡
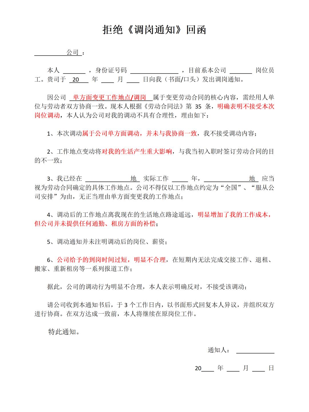
四、盲目提起劳动仲裁
打官司就是打证据,比如公司单方面辞退必须要拿到书面的《辞退通知》,老板只是口头辞退随时都可以撤回;
调岗降薪也必须有书面的《调岗降薪通知》,如果还在协商阶段就直接提劳动仲裁,或者没有对调岗降薪提出异议就去仲裁,大概率会推定为员工已默认接受了公司安排;
注意:
申请劳动仲裁前务必要整理好全部证据,并走完提出异议、催告等前置流程。

拒绝调岗降薪回函 拟制:伯潇寒
五、丢失原始凭证
很多劳动仲裁败就是败在证据上,原始凭证丢失除非公司主动承认,否则败诉风险会大幅上升;
比如许多公司都是在微信群中安排工作,离职后不小心退群或者手机弄丢了,之前群里的聊天记录就都没了;
如果公司否认聊天记录截图的真实性,又无法提供原始载体,这个证据就很难被仲裁员采信;
注意:
离职后哪怕被踢出群或被拉黑只不要删除对方劳动仲裁案件中,员工必知申请仲裁的六大风险点及如何避免?,所有聊天记录就都会保存下来,千万不要一气之下把微信记录都删了!

劳动仲裁证据材料清单 填写模版
六、不懂庭审时如何辩论及举证质证
开庭时举证质证环节至关重要,对于多数人来说都是没有此类经验的,有些公司会在证据上做一些手脚员工也看不出来;
比如公司后补的工资条,员工没有仔细看核对了一下实发金额就认可了其真实性离职存在风险点分析,这在涉及补缴五险一金或补足欠发工资的案件中极为致命。
注意:
工资拆分的越细对公司方来说就越有利离职存在风险点分析,仲裁时发现公司补了一堆自己没听说过的证据时劳动仲裁案件中,员工必知申请仲裁的六大风险点及如何避免?,只要不是自己签名确认过的一律不认可其真实性;
在庭审中一旦认可了对方的证据,在后续的仲裁和诉讼中几乎不可能推翻,庭审笔录务必每一行都确认无误后才能签字!

离职证据清单 制图:翁兴怡
本文 线上配资平台 原创,转载保留链接!网址:http://wwww.zzockj.com/html/420.html
1.本站遵循行业规范,任何转载的稿件都会明确标注作者和来源;2.本站的原创文章,请转载时务必注明文章作者和来源,不尊重原创的行为我们将追究责任;3.作者投稿可能会经我们编辑修改或补充。











