按揭买房提前还房贷,违约金咋算?各银行规定有别
<线上配资平台>按揭买房提前还房贷,违约金咋算?各银行规定有别线上配资平台>
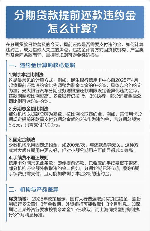
提前还房贷的违约金具体如何核算,主要取决于贷款银行的相关规定。一般来说,银行会在贷款合同中明确提前还款的违约金计算方式。
一、违约金核算方式
根据贷款合同约定核算:借款人需要仔细查阅与银行签订的贷款合同按揭买房提前还房贷,违约金咋算?各银行规定有别,了解关于提前还款的具体条款,包括是否允许提前还款、提前还款的期限、违约金的比例或计算方法等。
按照提前还款金额的一定比例核算:部分银行会规定,提前还款时按照提前还款金额的一定比例收取违约金按揭买房提前还房贷,违约金咋算?各银行规定有别,比例通常在1%-5%之间。例如按揭买房提前还款违约金是多少,工商银行规定按揭买房提前还房贷,违约金咋算?各银行规定有别,按揭提前还款不满一年,收取提前还款额的5%作为违约金;满一年则不收取违约金。

根据提前还款时间核算:有些银行会根据借款人提前还款的时间来确定违约金。例如,招商银行规定按揭买房提前还款违约金是多少,贷款不满一年提前还款,收取不低于实际还款额三个月的利息作为违约金;贷款满一年后提前还款,收取不低于实际还款额一个月的利息。
核实合同条款:在提前还房贷前,务必核实贷款合同中的相关条款,确保自己了解并遵守合同规定。
咨询银行工作人员:如有疑问或不确定之处,建议咨询贷款银行的客服或工作人员按揭买房提前还款违约金是多少,以获取准确的信息和指导。
综上所述,提前还房贷的违约金核算方式因银行而异,借款人需根据贷款合同及银行规定进行具体核算。
本文 线上配资平台 原创,转载保留链接!网址:http://wwww.zzockj.com/html/2014.html
1.本站遵循行业规范,任何转载的稿件都会明确标注作者和来源;2.本站的原创文章,请转载时务必注明文章作者和来源,不尊重原创的行为我们将追究责任;3.作者投稿可能会经我们编辑修改或补充。











