流动性管理失败的7大案例解析:德崇证券、安然公司的教训与启示
<线上配资平台>流动性管理失败的7大案例解析:德崇证券、安然公司的教训与启示线上配资平台>
第二节 流动性管理不善的一些典型案例——基于行为经济学视角
埃里克·班克斯(2005)对美国通用人寿公司
等七个流动性管理不善的案例进行了研究企业筹资风险案例分析,分别为德崇证券公司
、阿斯肯资本公司
、橙县
、长期资本管理公司
、美国通用人寿公司、瑞士航空公司
、安然公司
。七个案例在资产端、筹资端均暴露出了非常严重的流动性问题,通过对危机时所呈现的现状进行分析,发现缺乏充分的流动资产、非流动资产占比较高、依靠有限的筹资来源、大量短期筹资或贴现折扣很大的融资、缺乏健全的应急计划是这些案例的共性特征,如表2-1所示。
表2-1 案例表现特征

备注:上述内容根据埃里克·班克斯(2005)《流动性风险:企业资产管理和筹资风险》整理
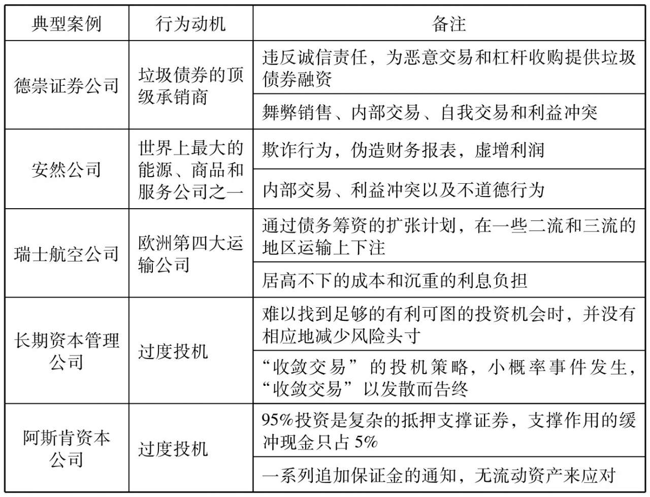
缺乏充分的现金流来持续运营,往往会给公司经营带来较大的风险。为什么还有很多企业甘于冒险?我们对上述七个案例的组织行为进一步分析,发现两个案例存在文化迷失(德崇证券公司、安然公司)、两个案例存在过度投机(阿斯肯资本公司、长期资本管理公司)、一个案例存在举债扩张(瑞士航空公司)、一个案例存在市场不利传言(美国通用人寿公司)企业筹资风险案例分析,一个案例存在管理不当(橙县)。也就是说,七个流动性管理不善的案例中,其中五个案例具有较强的行为动机,如表2-2所示。
表2-2 案例行为动机特征

备注:在收集到的资料中未发现美国通用人寿公司、橙县存在明显的行为动机,不代表不存在
我们以安然公司、长期资本管理公司、德崇证券公司为例,从经济动机、社会动机、道德动机三个维度进行进一步的剖析。
一、安然公司:具有明显的经济动机、社会动机和道德动机
经济动机:安然公司的核心文化就是盈利,鼓励不惜一切代价追求利润的冒险精神。从一个资产密集型的天然气管道公司转变成了一个轻资产的贸易商,业务领域扩张到那些被认为是可以在快速增长中获得利益的领域企业筹资风险案例分析,而缺乏现金流成为公司的一个永久性问题,由此也导致了欺诈活动。
社会动机:“按现实市场价格计算资产价值”和“特殊目的实体”(SPE),为游走于法律边缘的交易提供了可能。安然公司通过安插自己的主管,经营所谓的合伙企业,以致可以在相当长的一段时期内自导自演着这场高利润增长的游戏。
道德动机:在安然公司的人才招聘“公开市场”制度中,任何人都可以申请他想做的工作流动性管理失败的7大案例解析:德崇证券、安然公司的教训与启示,经理不容出面阻止,暗中挖角受到鼓励,漠视组织和体制,违背常规成为公司的行事作风。再加上高盈利换取高报酬、高奖金、高回扣、高期权的企业文化,促使经理们有了很大的动力去涉险。
在安然公司破产前,也有对安然公司财务表现的质疑,比如康纳尔大学商学院网站上公布的一份关于安然公司的报告显示:安然公司采用的策略,跟竞争对手比起来风险高很多,而且有非常清楚的迹象显示,安然可能在盈利数字上玩弄花招。为什么监管机构、公众还会被蒙蔽,或许这就是所谓“明星企业”光环下的有限理性。
二、长期资本管理公司:自恋公司的表现
经济动机:在有利可图的机会越来越少的情况下,长期资本管理公司开始转移到一些缺乏相应的专门知识以及一些风险水平明显很高的领域,同时也未相应减少风险头寸,流动性越来越差。
个性偏好:对于其模型在所有市场中保持稳定的坚持。长期资本管理公司将金融市场历史交易资料、已有的市场理论、学术研究报告和市场信息有机结合在一起,形成了一套较完整的电脑数学自动投资模型。或许是华尔街精英们的过度自信,从而忽视了“肥尾效应”这个概念,而历史统计永远不可能完全涵盖未来现象,总有一天会发生出乎市场预料的事件。俄罗斯政府突然宣布推迟偿还短期国债,成了历史上著名的黑天鹅事件。或许是华尔街精英们的过度自傲,为了保持一直以来优异的市场业绩流动性管理失败的7大案例解析:德崇证券、安然公司的教训与启示,在高风险的情况下仍想搏一搏。
正如美国保险集团(AIG)金融产品部,没有人比这些研究能力与创新能力堪称一流的公司更懂得风险的含义,但在房地产市场“虚假繁荣”以及金融衍生品的“滥用”的环境下,仍选择不计风险后果卖出上万亿美元价值的美国房地产市场抵押贷款债券场外看跌期权,当房地产市场开始下跌的时候无法对冲自己的风险。
三、德崇证券公司:贪婪公司的表现
经济动机:为恶意交易和杠杆收购提供垃圾债券融资,从比较灵活和流动的证券公司逐渐变成了拥有非流动高收益资产的贷款方。在美国经济低迷时期,企业违约比例增加,数十亿美元的垃圾债券风险投资组合只能按照50%的折扣筹资,开始经历严重的流动性挤压。
道德动机:肆无忌惮的企业文化鼓励员工进行不道德和非法的交易流动性管理失败的7大案例解析:德崇证券、安然公司的教训与启示,某一年度交易商和发起人米尔肯个人税前薪资高于公司净利润。利用内部消息进行交易最终惹火上身,引发了监管部门的调查。
从上述三个流动性管理不善案例中,我们可以看出明显的经济动机欲望牵引着其一步一步走向困境,这一过程中又显然出现了道德动机、社会动机。正如《魔鬼经济学》一书中W. C.菲尔兹所言,值得拥有的东西就是值得为之欺骗作弊的东西,因此,自律和道德就十分必要了。
本文 线上配资平台 原创,转载保留链接!网址:http://wwww.zzockj.com/html/1284.html
1.本站遵循行业规范,任何转载的稿件都会明确标注作者和来源;2.本站的原创文章,请转载时务必注明文章作者和来源,不尊重原创的行为我们将追究责任;3.作者投稿可能会经我们编辑修改或补充。











