个人征信逾期影响贷款审批,宽限期使用及逾期后果你知道吗?
<线上配资平台>个人征信逾期影响贷款审批,宽限期使用及逾期后果你知道吗?线上配资平台>
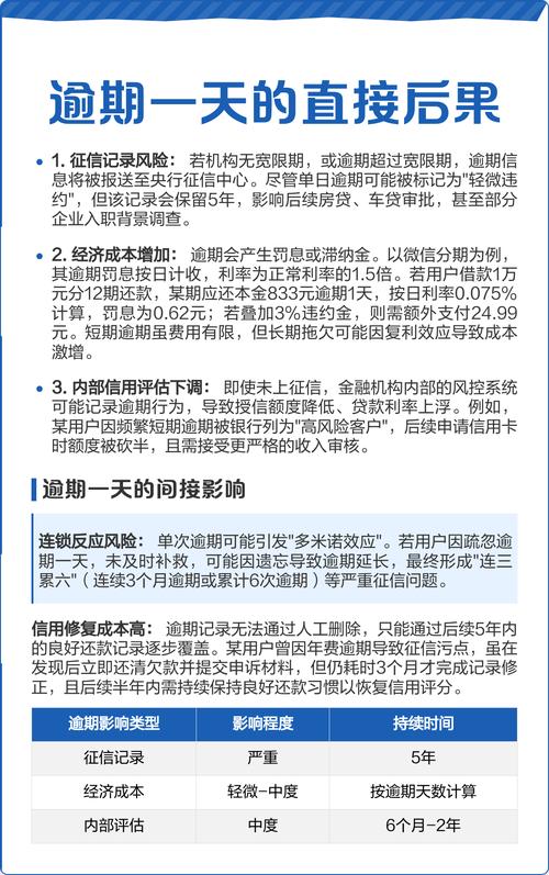
提到个人征信带上钱逾期几天怎么办个人征信逾期影响贷款审批,宽限期使用及逾期后果你知道吗?,最让人担心的就是逾期,这会影响到各种贷款的审批,一旦有了逾期行为,千万不要破罐子破摔。

不管是信用卡还是别的金融机构,逾期以后,他们会有一个容时期,也就是所谓的宽限期。今天就跟大家仔细讲讲宽限期怎么用。
什么情况下属于逾期?

我们向亲戚朋友借钱时,还款早一天晚一天没关系,只要全给还上就行了。很多人带着这个生活经验,来跟贷款机构打交道,那就大错特错了!
不管是银行、消费金融公司、还是其他的借贷公司,对于还款日期的要求都是非常严格的个人征信逾期影响贷款审批,宽限期使用及逾期后果你知道吗?,只要超过了指定的时间点,哪怕只晚一天,也算逾期。
随着逾期的时间越长,造成的后果越严重。
欠款拖欠每30天为一个等级,央行征信中心用6个等级来量化逾期的严重程度,然后体现在你个人的信用报告里。
比方说,逾期1-30天,标记1;逾期60天标记2;逾期90天标记3:以此类推逾期180天,标记6。
一旦你的个人征信报告上出现了这些数字,你再去银行办理贷款、房贷、车贷的时候,就没那么顺畅了。当标记到3的时候,你将被各类金融机构拉入“黑名单”,想要借钱?基本会被秒拒。
刚才讲的征信中心用1-6来标记逾期的严重程度,这些数字如果我们不去查个人征信报告就很难发现。
那会不会有那种不知不觉中逾期多月的情况发生呢?一般不会,因为逾期到一定严重程度,就会触发信贷机构的“催收”动作。
触发的各种动作,与天数分别对应:

逾期30天以内:晚还钱一个星期到15天个人征信逾期影响贷款审批,宽限期使用及逾期后果你知道吗?,银行会发短信给你,让你赶快还钱。
逾期超过30天:超过一个月或是一个账单日期,银行就会来电话催收。
逾期超过90天:银行可能会派相关人员上门催收。
逾期180天以上:银行会把你的账单外包给催收公司进行催收。
逾期一年以上:银行基本会到法院起诉。
什么样的逾期可以补救?
生活中最常见的信用卡逾期,大多是疏忽大意造成的,比如记错了日子、记错了金额,出国了不方便还,或者干脆忘记了…
举个常见的例子吧。小明国庆节去国外旅游了,回来之后,还款的时候,他只还了人民币部分,没有还外币部分。没过几天,他就收到银行的短信通知 “ 你已经逾期,请尽快归还。”

如果这种马虎经常发生,个人信用报告岂不是很难看?
不一定。如果你之前一直都是按时足额还款的乖孩子,偶尔逾期几次,金额还比较小,那么银行就会据此推断,你可能只是马虎大意造成欠款,而并非恶意拖欠。银行把这种情况认定为“非恶意逾期”。
对于这些非恶意逾期,银行一般会提供几天的容时服务。有的银行例如工商银行比较严厉,第2天就立即上报给人民银行,而大多数银行会提供约3天的容时期。
也就是说在这1~3天内,只要你主动打电话给银行客服,说清楚情况,银行方面就可以帮你出具一份非恶意逾期说明,这样就不会影响到个人征信记录了。
假如你既不看短信也不注意电话,过了三个月才发现,这时候才跟银行去沟通帮你“洗白白”,那就回天无力了。身边就有不少人带上钱逾期几天怎么办,直到买房时拉征信报告才发现,原来自己有“污点”,还都是不痛不痒的小金额逾期。
最后分享一下:不管什么欠款带上钱逾期几天怎么办,在全部还清以后,逾期记录最长保留5年,信贷机构只能看到有过一笔逾期记录,但是看不到明细内容。
本文 线上配资平台 原创,转载保留链接!网址:http://wwww.zzockj.com/html/1082.html
1.本站遵循行业规范,任何转载的稿件都会明确标注作者和来源;2.本站的原创文章,请转载时务必注明文章作者和来源,不尊重原创的行为我们将追究责任;3.作者投稿可能会经我们编辑修改或补充。











